中国政府网
西藏自治区人民政府
阿里地区行政公署
登录
注册
退出
网站支持IPv6
联系我们
繁体
网站首页
措勤概况
措勤概况
历史文化
平安措勤
措勤经济
旅游文化
新闻中心
新闻动态
措勤要闻
西藏新闻
国务院动态
领导动态
新闻视频
重点会议
政民互动
领导信箱
在线调查
民生关注
在线访谈
政务服务
政府信息公开
政府信息公开
政府信息公开指南
政府信息公开制度
政府信息公开年报
政府公告
依申请公开
基础信息公开
政策文件
法治政府
政务公开
网站首页
措勤概况
措勤概况
历史文化
平安措勤
措勤经济
旅游文化
新闻中心
新闻动态
措勤要闻
西藏新闻
国务院动态
领导动态
新闻视频
重点会议
政民互动
领导信箱
在线调查
民生关注
在线访谈
政务服务
政府信息公开
政府信息公开
政府信息公开指南
政府信息公开制度
政府信息公开年报
政府公告
依申请公开
基础信息公开
政策文件
法治政府
政务公开
您的位置:
网站首页
>>
政府信息公开
>>
依申请公开
>>
正文
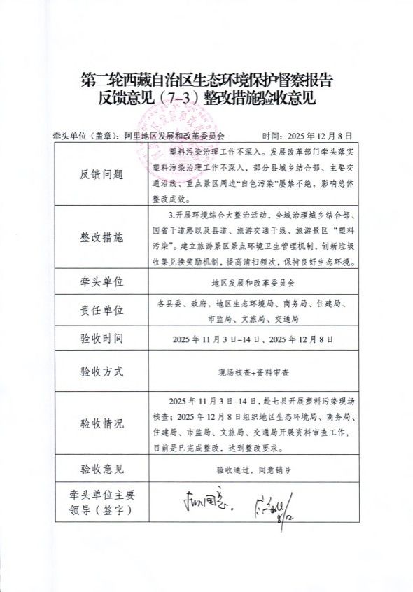
第二轮西藏自治区生态环境保护督察报告反馈意见(7一3)整改措施销号申请表及整改措施验收意见
发布日期:2025-12-15 资料来源: 点击数:次
【字体:
大
中
小
】
打印
分享到:
中央政府网站
中央政府门户网站
共产党员网
中央纪委监察部网站
中国新闻网站
凤凰网
新华网
人民网
外交部
科学技术部
国家乡村振兴局
粮食局
档案局
信访局
外汇局
社保基金会
邮政局
国家能源局
保监会
证监会
发展研究中心
自治区网站
西藏自治区人民政府
中国西藏网
西藏自治区"一网通办"政务服务网
中国西藏之声网
自治区公安厅
自治区卫生健康委员会
自治区人力资源和社会保障厅
自治区发展和改革委员会
自治区科学技术厅
自治区经济和信息化厅
自治区自然资源厅
自治区生态环境厅
自治区住房和城乡建设厅
自治区交通运输厅
自治区市场监督管理局
自治区水利厅
自治区林业和草原局
自治区商务厅
自治区民族事务委员会
自治区审计厅
各县级网站
措勤县人民政府
改则县人民政府
革吉县人民政府
噶尔县人民政府
日土县人民政府
札达县人民政府
普兰县人民政府
直属部门网站
行署办公室
发展和改革委员会
教育局(体育局)
科学技术局
经济和信息化局
公安处
民政局
司法处
财政局
人力资源和社会保障局
自然资源局
生态环境局
住房和城乡建设局
交通运输局
水利局
农业农村局
旅游发展局
市场监督管理局
林业和草原局
医疗保障局